
武林斗茶——当代首个茶竞技大赛
本届大赛是国际性茶竞技大赛将邀请国内外著名专家与裁判执裁
茶为国饮,源远流长。发乎神农,兴于陆羽,传之东瀛,播于欧美,乃中华传世之瑰宝也。昔我中华茶饮,唐为鼎煮,宋创点茶,明开瀹饮,清兴盖碗,皆代有出新,方生生不息。因有感于斯,故兴武林斗茶大会,广邀茶人,以斗茶为契机,寄创新于竞争,尽精微而致广大,已成十四届矣。


斗转星移,岁月如歌。初夏时节,武林茶会十五届将至,茶人齐聚,共襄盛事。冲茶斗茶,一鉴高下,赏茶侍茶,技法纷呈。胜固欣然,一举成名;败亦可喜,广结善缘。孔子曰:“和而不同”。汇聚天下不同流派于一堂,方开万代中和茶风于当世,得愿如此,夫复何求?芙蓉花开,虚位以待;武林斗茶,代有风流,试看当今之茶人,谁冠天下之奇茗!


『历届比赛精彩瞬间』
由第十五届国际武林斗茶大会组委会、四川省茶文化协会、国际武林斗茶大会委员会、成都市茶产业发展协会、杭州公刘子茶道有限公司等单位联合组办的“第十五届国际武林斗茶大会”将于2026年5月15—17日在四川成都崇州市街子古镇隆重举行。

武林斗茶始于2011年,是国内当代首个茶事竞技盛会。“第十五届国际武林斗茶大会”作为国际性茶竞技活动,将邀请知名茶学专家与专业裁判员执裁,并得到国内外多个茶行业协会的大力支持。
恭候各地茶友、大专院校师生、茶叶生产企业、茶店茶馆经营者等前来“华山论剑”,以斗为契,以茶会友,寄创新以竞争,开一代之风流。


一、主办单位:
第十五届国际武林斗茶大会组委会
四川省茶文化协会
国际武林斗茶大会委员会
二、承办单位:
杭州公刘子茶道有限公司
成都市茶产业发展协会
三、特别支持单位:
*********
四、支持单位:
世界茶文化交流协会
四川省川茶品牌促进会
四川省茶叶学会
成都市蒲江县茶产业发展协会
海南省茶叶学会
海南省茶艺师协会
山西省茶叶学会
*********
五、协办单位:
新加坡国际和谐茶会
世界评茶师联合会
杭州公刘子茶道培训学校
盐城市茶艺师协会
一片树叶志愿服务队(莞城)
万铭道茶书院
四川花秋茶业有限公司
四川川黄茶业集团有限公司
四川隽马茶业有限公司
雅安市友谊茶叶有限公司
成都二松堂茶文化传播有限公司
成都小钦文化传播有限公司
*********
六、媒体支持:
《茗边》
国际武林斗茶大会官方网站
公刘子茶道官方网站
七、“第十五届国际武林斗茶大会”赛程安排
(1)2026年5月15日全天报到
参赛选手、企业报到地址:四川省成都市崇州市街子古镇****宾馆武林斗茶竞赛报到处。
住宿推荐:**酒店(待定)。
(2)5月16日举行第十五届国际武林斗茶大会开幕仪式,随后进行初赛、复赛、决赛。
大赛赛项:
本届大赛分为个人赛项与企业赛项:
• 个人赛项:沏泡茶能力竞赛、茶艺表演大赛、茶样辨识挑战赛等三大类赛项;
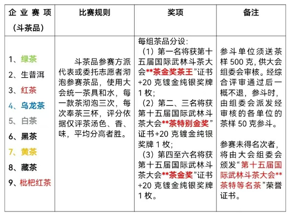
• 企业赛项:绿茶、红茶、乌龙茶、生普洱茶、白茶、黑茶(茯砖、六堡、花砖、黑砖、安茶等)、黄茶、藏茶、枇杷红茶赛项等九大类茶品竞赛。
(3)5月17日,上午宣布获奖名单,颁奖牌、获奖证书及荣誉证书;参赛选手与参会嘉宾品鉴大会金银奖茶,专家与裁判员点评获奖茶品、获奖选手交流获奖心得,或可与当地主办方、承办方交流茶文化与茶产品洽谈;17日下午返程。
(4)大赛地点:四川成都崇州市街子古镇***宾馆。


八、报名费用:
1. 个人赛项:每位参赛选手可报2个个人赛项,参赛费300元/人;
全日制大专院校、技校学生凭学生证或学校证明免费参赛。
2. 企业赛项:参赛茶企500元/个茶样。
3. 参赛待遇:所有参赛选手、茶企均颁发参赛荣誉证书;组委会免费提供参赛选手5月15日中午快餐。
4. 费用缴纳:统一由杭州公刘子茶道有限公司收取
开户行:工商银行杭州九莲支行
户名:杭州公刘子茶道有限公司
账号:1202027409900104767

九、赛事赛项:
(一)个人赛项:
1. 茶艺表演大赛
茶艺表演是茶文化的展示与传播载体,通过茶艺表演,有助于观众感受茶文化的广度与深度,提升审美情趣,满足群众精神文化需求。
• 形式:个人赛(可设助演/助泡)
• 要求:选手自备符合主题的服饰、发型、器具、茶席;环境与茶席布置美观得体,表演动作流畅娴熟,注重礼仪、语言表达与主题思想。
• 主题分类:地域文化类民俗茶艺、 历史饮茶文化类仿古茶艺、佛和道等文化类宗教茶艺、特色创意茶艺。
评分标准(总分100分):
• 主题:创新、立意新颖、原创性强,意境高雅深远 15分
• 布席:环境、茶席、器具配置美观有新意 15分
• 动作:行茶手法规范、仪表端庄、言辞恰当 25分
• 程序:创意表达准确、流程合理、音乐服饰契合 10分
• 解说:原创、主题清晰、讲解流畅 10分
• 礼仪:茶艺礼仪规范得体 10分
• 茶汤:温度、浓淡、口感、香气能充分体现茶品特点 10分
• 时间:在8—15分钟内完成 5分
评分方式:评委组现场评分,去掉一个最高分、一个最低分,取平均分。共取前6名优胜者。
(1)金奖1名:颁发茶艺表演卓越金奖证书 + 15克纯金金牌1枚;
(2)银奖2名:颁发茶艺表演杰出银奖证书 + 20克纯银银牌各1枚;
(3)铜奖3名:颁发茶艺表演优秀铜奖证书 + 铜奖牌各1枚;
(4)未获名次参赛者:颁发“茶艺仙子(女)/茶艺达人(男)”荣誉证书。
裁判员由知名茶专家及持证武林斗茶竞赛裁判员担任。

2、沏泡茶能力竞赛:
采用大会统一提供的茶品(征集赞助单位茶样)、用水、盖碗与品茗杯等器具。水温、水量、茶水比例、浸泡时间由选手自定。
每位选手现场冲泡,奉茶汤三杯,每款茶连续冲泡三道,裁判员评分三次,取平均分作为最终成绩。
评分: 滋味50分,香气30分,汤色20分。
(1)金奖1名:沏泡茶卓越金奖证书 + 15克纯金金牌1枚;
(2)银奖2名:沏泡茶杰出银奖证书 + 20克纯银银牌各1枚;
(3)铜奖3名:沏泡茶优秀铜奖证书 + 铜奖牌各1枚;
(4)未获名次参赛者:颁发“国际侍茶仙子(女)/国际事茶达人(男)”荣誉证书。


3、茶样辨识挑战赛(茶汤对茶样竞赛):
参赛选手通过看样、闻样10只干茶茶样,并品鉴10杯茶汤,完成茶样对应与排序,优胜者进入决赛,决出奖项。成绩并列则进行复赛,以正确率高者胜出。
奖项:
(1)金奖1名:茶汤品评卓越金奖证书 + 15克纯金金牌1枚;
(2)银奖2名:茶汤品评茶杰出银奖证书 + 20克纯银银牌各1枚;
(3)铜奖3名:茶汤品评优秀铜奖证书 + 铜奖牌各1枚;
未获奖参赛选手均将由大会组委会颁发“第十五届国际武林斗茶大会品茗传香使者”荣誉证书。
(二)企业赛项:
1、生普洱茶茶品竞赛;
2、绿茶茶品竞赛;
3、红茶茶品竞赛;
4、乌龙茶茶品竞赛;
5、白茶茶品竞赛;
6、黑茶茶品竞赛(茯砖、六堡、青砖、安茶、千两茶、熟普等,不限年份);
7、黄茶茶品竞赛;
8、藏茶茶品竞赛;
9.枇杷红茶茶品竞赛。

上述九项茶品竞赛,每一赛项各取前6名,授予第十五届国际武林斗茶大会奖牌与证书:
(1)第1名:“XX茶金奖茶王”证书 + 20克镀金纯银奖牌1枚;
(2)第2、3名:“XX茶特别金奖”证书 + 20克镀金纯银奖牌各1枚;
(3)第4—6名:“XX茶金奖”证书 + 20克镀金纯银奖牌各1枚;
(4)参赛未获奖:颁发“XX茶特等名茶”荣誉证书。
茶样要求:
• 收到参赛茶样截止日期:2026年5月9日。
• 寄送茶样数量:500克/款
• 寄送茶样地址:杭州市西湖区文三路259号火炬大厦三号楼502 武林斗茶管理办公室 胡旭英 收 13735437860
• 评审通过:抽取50克用于参赛,剩余茶样归武林斗茶管理办公室管理;未通过则退回,邮费自理。
• 评审方式:专家、裁判员仅评汤色、香气、滋味,滋味50分、香气30分、汤色20分,冲泡三道取平均分。

十、赛事赛项奖项汇总表
〈1〉个人赛项

〈2〉企业赛项

〈3〉各赛项开放冠名赞助、协办、支持单位合作,在赛项名称、物料中予以体现。
欢迎企业、茶友咨询,联系电话:0571-85265867或四川省茶文化协会。
十一、闭幕仪式·颁奖·品鉴·交流
(1)5月17日上午:组委会、专家、裁判宣布获奖名单,颁发金、银、铜奖牌及证书,合影留念。
(2)5月17日上午:专家、裁判点评获奖茶品与选手表现,组织获奖心得交流。
(3)5月17日上午:获奖茶企现场冲泡金银奖茶品,供嘉宾、茶友免费品鉴;同步开设茶文化交流、茶产品供需洽谈专区。
(4)5月17日下午:选手、嘉宾、专家返程。
本届大赛特设“最佳风采奖”,鼓励选手精心打造发型、服饰与仪表,展现当代茶人风采。
十二、参赛报名须知
1. 报名时间:3 月 2 日 —5 月 9 日,早报名享专属好礼!
(1)3 月报名,以缴费时间为准(个人 / 茶企含茶样):赠第十五届国际武林斗茶大会合金纪念章 1 枚;
(2)4 月报名,以缴费时间为准(个人 / 茶企含茶样):赠第十五届国际武林斗茶大会纪念茶杯 1 只。
2. 报名截止:2026年5月9日,逾期不再受理。
3. 费用说明:参赛选手、企业的食宿、差旅费自理。
4. 年龄要求:报名选手须年满16周岁。
5. 诚信参赛:报到时须签署《参赛承诺书》。
十三、报名方式
1.微信报名与咨询:
2. 电话报名与咨询:
胡老师:13735437860
程老师:13867457034
罗老师:15351200558
胥老师:19805818468
3. 报名地址:杭州市文三路259号昌地火炬大厦三号楼502或四川省茶文化协会。
4. 欢迎海内外茶友、企业积极参与和支持武林斗茶赛事活动。
诚邀海内外茶界同仁、茶企机构踊跃参与,共赴这场茶韵盛会,携手传承与弘扬中华茶文化!
第十五届国际武林斗茶大会组委会
2026年3月10日
咨询电话:0571—88210971 0571—88210937
培训电话:0571—88210971
电子邮箱:zwt829@126.com 邮政编码:310012
公司地址:杭州市文三路259号昌地火炬大厦三号楼502公刘子茶道
建设银行杭州高新支行
银行卡号:33050161672700001248
单位全称:杭州市西湖区公刘子茶道培训学校