
武林斗茶——当代中国首个茶竞技大赛
本届大赛是全国性茶竞技大赛将邀请国内外著名专家与裁判执裁
茶为国饮,源远流长。发乎神农,兴于陆羽,传之东瀛,播于欧美,乃中华传世之瑰宝也。昔我中华茶饮,唐为鼎煮,宋创点茶,明开瀹饮,清兴盖碗,皆代有出新,方生生不息。因有感于斯,故兴武林斗茶大会,广邀茶人,以斗茶为契机,寄创新于竞争,尽精微而致广大,已成十三届矣。

斗转星移,岁月如歌。秋爽时节,武林茶会十四届将至,茶人齐聚,共襄盛事。冲茶斗茶,一鉴高下,赏茶侍茶,技法纷呈。胜固欣然,一举成名;败亦可喜,广结善缘。孔子曰:“和而不同”。汇聚天下不同流派于一堂,方开万代中和茶风于当世,得愿如此,夫复何求?琼花盛开,虚位以待;茗战武林,代有风流,试看当今之茶人,谁冠天下之奇茗!


『历届比赛精彩瞬间』

为推动茶产业的现代化与高质量发展,立足科技赋能、文化铸魂与产业链整合,促进社会饮茶清雅时尚。由商业饮食服务业发展中心茶馆办、国际武林斗茶大会委员会、昆山速品食品有限公司、杭州公刘子茶道有限公司等单位将于2025年11月14—16日在昆山速品新智能化工厂园区联合举办“第十四届国际武林斗茶大会暨速品茶产业研创大楼挂牌仪式”,同时还将举办“第二届传统茶饮和新式茶饮高峰论坛”等。
“第十四届国际武林斗茶大会”系全国性茶竞技大赛,由全国性茶组织和国际武林斗茶大会委员会主办,诸多省市茶协会予以支持与协办。还得到中国茶叶流通协会、江苏省茶文化学会、新加坡和谐茶会等国内外茶协会的大力支持。

武林斗茶始于2011年,是当代首个茶竞技盛会。“第十四届国际武林斗茶大会”分别在中国昆山、日本冈山等地举办,昆山赛事作为国际性茶竞技活动,将邀请著名专家与裁判员执裁,恭候各地茶友、大专院校师生、茶叶生产企业、茶店茶馆经营者等前来“华山论剑”,以斗为契,以茶会友,寄创新以竞争,开一代之风流。



一、主办单位:
商业饮食服务业发展中心茶馆行业办公室
国际武林斗茶大会委员会
二、特别支持单位:
中国茶叶流通协会
江苏省茶文化学会
三、承办单位:
昆山速品食品有限公司
杭州公刘子茶道有限公司
四、支持单位:
四川省茶文化协会
海南省茶叶学会
山西省茶叶学会
海南省茶艺师协会
五、协办单位:
新加坡国际和谐茶会
杭州公刘子茶道培训学校
一片树叶志愿服务队(莞城)
盐城市茶艺师协会
淮安区茶文化协会
宜昌市茶艺协会
万铭道茶书院
杭州市西湖区狮峰老蓬茶叶商行
海南妙自然职业培训中心
西安市茶艺职业技能培训学校
六、“第十四届国际武林斗茶大会”昆山赛程安排:
(1)2025年11月14日全天报到,参赛选手、企业白天报到地址是:昆山市周市镇横长泾路589号速品新智能化工厂园区武林斗茶竞赛报到处现场。住宿推荐昆山酒店(待定)。
(2)11月15日“第十四届国际武林斗茶大会暨速品茶产业研创大楼挂牌仪式”开幕、然后进行初赛、复赛、决赛;
大赛赛项:仿宋斗茶竞赛、沏泡茶能力竞赛、绿茶茶品竞赛、红茶茶品竞赛、乌龙茶茶品竞赛、生普洱茶茶品竞赛、白茶茶品竞赛,共七大类赛事;同时进行“第二届传统茶饮与新式茶饮高峰论坛”、“茶疗论坛”等。
(3)11月16日,上午宣布获奖名单,颁奖牌、获奖证书及荣誉证书;参赛选手与参会嘉宾品鉴大会金银奖茶,专家与裁判员点评获奖茶品、获奖选手交流获奖心得,或可与承办方交流原料茶供需洽谈;16日下午返程。
(4)大赛地点:昆山市周市镇横长泾路589号速品新智能化工厂园区。

七、报名费用 :
1、个人赛项:每位参赛选手可报二个个人赛项,缴纳参赛费300元,全日制大专院校学生凭学生证或学校证明,免费参赛;
2、企业赛项:参斗茶企,缴纳参赛费500元/个茶样。
3、参赛选手、参赛茶企待遇:均有参赛荣誉证书,组委会免费提供参赛选手15日中午快餐;
4、报名费用:统一由杭州公刘子茶道有限公司收取(工商银行杭州九莲支行,户名:杭州公刘子茶道有限公司,账号:1202027409900104767)。
八、赛事赛项:
(一)个人赛项:
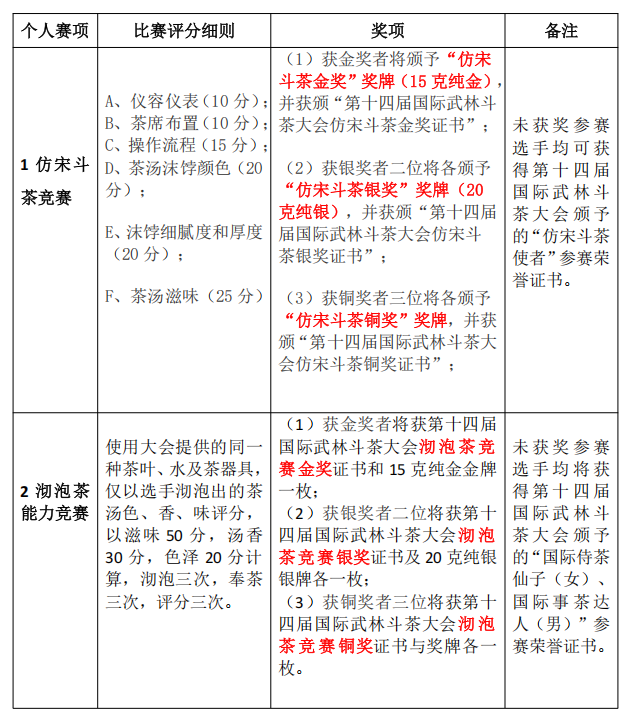
1、仿宋斗茶竞赛:
茶兴于唐、盛于宋,宋代是中国饮茶活动顶峰造极的时代,重现宋代斗茶活动有助人们了解传统文化,有助于零距离感受宋代茶文化。大会斗茶用水、茶粉统一,仿宋斗茶所用器具统一,统一背景音乐古琴曲,水温、水量、投茶量选手自定,点茶时间为8分钟内。裁判员为著名茶专家及持证武林斗茶竞赛裁判员。

胜负配分表:
A、仪容仪表(10分):妆容服饰得体协调,符合传统服饰与发型,不得涂抹指甲油。肢体语言得当,仪态自然优美,具有亲和力。站姿、坐姿、行姿端庄大方;行茶过程中符合传统礼仪规范。不足依次扣分;(黑釉盏、执壶、茶筅、茶罐、水盂、茶匙、茶巾等器具大会统一提供、桌面台布大会提供统一为白色。)
B、茶席布置(10分):茶器具布置完整、协调、精简、合理,无不相关的器具。茶器具使用后注意复位,保持茶席整洁。不足依次扣分;
C、操作流程(15分):点茶程序契合茶理,投茶量、冲水量及时间把握合理;操作动作适度,手法顺畅,过程完整,忌茶汤溅出,忌拿取器物碰撞出声;
比赛用时为8分钟,注意收具,复原桌面。不足或过多依次扣分;
D、茶汤沫饽颜色(20分):茶汤为盏的四至六分满;沫饽纯白为优;沫饽鲜白胜青白;青白胜鲜绿;鲜嫩绿胜深绿;
E、沫饽细腻度和厚度(20分):汤花匀细,沫饽乳化无气泡;沫饽厚度与茶汤高度占比高者优;紧咬盏沿,汤花持续时间长为优。
F、茶汤滋味(25分):茶味甘香重滑;滋味甘鲜醇为优;茶香透出乳香为优
本次仿宋斗茶活动,参赛选手须自备汉服或宋代服饰及发型参赛。分别决出金
奖一位、银奖二位、铜奖三位,分别获得奖励。
(1)获金奖者一位将颁予“仿宋斗茶金奖”奖牌(15克纯金),并获颁“第十四届国际武林斗茶大会仿宋斗茶金奖证书”;
(2)获银奖者二位将各颁予“仿宋斗茶银奖”奖牌(20克纯银),并获颁“第十四届届国际武林斗茶大会仿宋斗茶银奖证书”;
(3)获铜奖者三位将各颁予“仿宋斗茶铜奖”奖牌,并获颁“第十四届国际武林斗茶大会仿宋斗茶铜奖证书”;参与仿宋斗茶选手,在大会竞赛中没有名列前茅者,将由大会组委会颁发“仿宋斗茶使者”荣誉证书。

2、沏泡茶能力竞赛:
沏泡茶竞赛,采用大会统一提供的茶品(征集赞助单位茶样)、泡茶用水及盖碗与品茗杯等茶器具,水温、水量、茶水比例、浸泡出汤时间由选手自定,选手同时沏泡茶,奉茶汤三杯,每一款茶连续冲泡三道,裁判员评分三次,取平均分为最终成绩。茶汤赋分为滋味50分,香气30分,汤色20分。
(1)获金奖者将获第十四届国际武林斗茶大会沏泡茶竞赛金奖证书和15克纯金金牌一枚;
(2)获银奖者二位将获第十四届国际武林斗茶大会沏泡茶竞赛银奖证书及20克纯银银牌各一枚;
(3)获铜奖者三位将获第十四届国际武林斗茶大会沏泡茶竞赛铜奖证书与奖牌各一枚。
(4)参赛未得前六名者,将由组委会颁发第十四届国际武林斗茶大会“国际侍茶仙子(女)、国际事茶达人(男)”荣誉证书。

(二)企业赛项
1、生普洱茶茶品竞赛;
2、绿茶茶品竞赛;
3、红茶茶品竞赛;
4、乌龙茶茶品竞赛;
5、白茶茶品竞赛
上述五项茶品赛项,每一赛项各取前6名优胜者,授予第十四届国际武林斗茶大会奖牌与证书。

(1)每一茶品赛项的第一名者将获“第十四届国际武林斗茶大会**茶金奖茶王”证书和15克纯金金牌一枚;
(2)每一茶品赛项的第二、三名将获“第十四届国际武林斗茶大会**茶特别金奖”证书及20克纯银镀金奖牌一枚;
(3)每一茶品赛项的第四名至第六名将获“第十四届国际武林斗茶大会**茶金奖”证书及20克纯银镀金奖牌一枚。
(4)报名寄达的参赛茶样经组委会专家评审审核,参赛,参赛未得名次者,将由第十四届国际武林斗茶大会组委会颁发“第十四届国际武林斗茶大会**茶特等名茶”荣誉证书。
参赛茶样收到截止日至2025年11月6日,茶样经组委会专家组综合评审通过后,统一编号作为参斗茶品,通过评审的茶样,各取茶样50克参赛,其余茶样所有权归属国际武林斗茶大会委员会。评审未通过,退回茶样,邮费参赛单位自负。参赛时,由组委会派发经审核的各报名茶样50克,采用大会统一提供的泡茶用水及茶器具。送样单位须派人或委托茶艺志愿者沏泡茶品供专家与裁判员等评审。专家与裁判员评分只评茶汤色、香、味三项因子,茶汤赋分为滋味50分,香气30分,汤色20分,每一款茶连续冲泡三道,奉茶汤三杯,裁判员评分三次,取平均分为最终成绩。参赛单位须寄送茶样500克至武林斗茶管理办公室(杭州市西湖区文三路259号火炬大厦三号楼502,胡旭英收,13735437860),供组委会评审审核。)

九、赛事赛项奖项汇总表:
〈1〉个人赛项

〈2〉企业赛项

欢迎各地企业、茶友联系协办或支持大会等事宜,联系电话:0571-85265867。
十、闭幕仪式,宣布竞赛成绩、合影、品鉴与点评:
(1)11月16日上午,组委会将组织专家、裁判员宣布竞赛获奖名单,由各裁判长分别组织本赛项专家与裁判员对获奖选手、获奖茶品分组宣布竞赛成绩,授予金、银、铜等奖牌与获奖证书、荣誉证书,并合影留念;
(2)11月16日上午由专家、裁判员点评各赛项获奖情况,点评获奖茶品质。组委会组织获奖选手交流获奖心得;
(3)11月16日上午安排获奖茶单位沏泡金银奖茶供各地选手、茶友、专家和嘉宾免费品鉴金银奖茶。与会嘉宾、茶企、选手可与承办方交流原料茶供需接洽;
(4)11月16日下午选手、嘉宾、专家返程。
(大会设有最佳风采奖,参赛选手可修饰发型、服饰、仪表,留下亮丽风采。)

十一、参赛报名须知:
1.参赛选手、参赛企业报名截止2025年11月6日;
2.参赛选手、参赛企业的食宿、差旅费自理;
3.上述七个赛项的报名选手须年满16周岁;
4.参赛选手、参赛企业代表报到时须填写《参赛承诺书》。
十二、报名方式:


1、微信报名与咨询:
2、手机报名与咨询:13735437860胡老师、13867457034程老师
3、报名地址:杭州文三路259号昌地火炬大厦三号楼502。
4、欢迎海内外茶友、企业参与和支持武林斗茶赛事及活动。
第十四届国际武林斗茶大会
组委会
2025年10月21日
咨询电话:0571—88210971 0571—88210937
培训电话:0571—88210971
电子邮箱:zwt829@126.com 邮政编码:310012
公司地址:杭州市文三路259号昌地火炬大厦三号楼502公刘子茶道
建设银行杭州高新支行
银行卡号:33050161672700001248
单位全称:杭州市西湖区公刘子茶道培训学校